ブログ 2023.12.20
レンタルの流れ
お申し込みから返却までの流れをご案内します。
1:商品を選ぶ
イベント内容、予算に合わせて商品をお選びください。
レンタル商品は基本的に店頭でのお渡しとなりますが、配達・会場設営をご希望の方はお申込み時にお知らせください。その他分からない事はお気軽に【TEL/0120-40-8885 または お問合せフォーム】より何なりとご相談くださいませ。
2:レンタル予約申し込み
商品・日程が決まれば、インターネットまたはお電話にてご予約ください。
配達・会場設営をご希望の方は、その旨お知らせください。(※別途お見積り)
レンタル商品は数に限りがございますので、お早めにご予約をお願いいたします。
3:お申し込み内容の確認
商品名、数量、価格、レンタル開始日、返却日、商品の受け渡し方法、お支払い方法、(配達の場合は配達先・配達日)について確認のご連絡をさせていただきます。
会場設営をご希望のお客様については、別途お見積りさせていただきます。
ご予約後、お客様と金額の確認、および在庫の確認が完了後にお申し込み完了となります。
お申し込みいただいた時点ではまだ、ご予約は完了しておりませんのでご注意ください。
4:商品の受け取りとお支払い
基本的に、商品は店頭での受け渡しとなります。
ご来店の際は、運転免許証や健康保険証など、ご本人を証明するものをご持参ください。
レンタル料金は、お客様のご来店時にお支払いください。配達の場合は納品時にお支払いください。
商品によっては、別途保証金をお預かりさせていただきます。
5:商品の返却
使用日翌日の午前中までにご返却ください。
回収をご希望の場合は、ご予約お申し込み時にお知らせください。(※有料)
ご返却前に付属品や部品をご確認ください。クリーニングやメンテナンスは不要です。
レンタル期間は原則として超過できません。期限内にご返却ください。
都合により延長される場合は、必ずミヤコレンタルサービスまでご連絡ください。
1:商品を選ぶ
イベント内容、予算に合わせて商品をお選びください。
レンタル商品は基本的に店頭でのお渡しとなりますが、配達・会場設営をご希望の方はお申込み時にお知らせください。その他分からない事はお気軽に【TEL/0120-40-8885 または お問合せフォーム】より何なりとご相談くださいませ。
2:レンタル予約申し込み
商品・日程が決まれば、インターネットまたはお電話にてご予約ください。
配達・会場設営をご希望の方は、その旨お知らせください。(※別途お見積り)
レンタル商品は数に限りがございますので、お早めにご予約をお願いいたします。
3:お申し込み内容の確認
商品名、数量、価格、レンタル開始日、返却日、商品の受け渡し方法、お支払い方法、(配達の場合は配達先・配達日)について確認のご連絡をさせていただきます。
会場設営をご希望のお客様については、別途お見積りさせていただきます。
ご予約後、お客様と金額の確認、および在庫の確認が完了後にお申し込み完了となります。
お申し込みいただいた時点ではまだ、ご予約は完了しておりませんのでご注意ください。
4:商品の受け取りとお支払い
基本的に、商品は店頭での受け渡しとなります。
ご来店の際は、運転免許証や健康保険証など、ご本人を証明するものをご持参ください。
レンタル料金は、お客様のご来店時にお支払いください。配達の場合は納品時にお支払いください。
商品によっては、別途保証金をお預かりさせていただきます。
5:商品の返却
使用日翌日の午前中までにご返却ください。
回収をご希望の場合は、ご予約お申し込み時にお知らせください。(※有料)
ご返却前に付属品や部品をご確認ください。クリーニングやメンテナンスは不要です。
レンタル期間は原則として超過できません。期限内にご返却ください。
都合により延長される場合は、必ずミヤコレンタルサービスまでご連絡ください。


レンタル既約を必ずご一読ください
ミヤコレンタルサービス(以下「甲」という)の商品をご利用いただきまして誠に有難うございます。
レンタル利用者(以下「お客様」)が、甲が所有するレンタル用品(以下「商品」という)をご利用いただきます際は、次のことをお約束させていただきます。
1. お客様が、レンタル規約をご承諾の上、レンタル利用の申し込みを行うものとし、申し込みを甲が確認・了承したときに、お客様と甲の間にレンタル契約が成立します。
2. レンタルの期間は、商品を店頭においてお客様にお渡ししたときから始まり、同様に店頭へご返却いただいたときに終了するものとします。ただし、商品を配達する場合は、お客様にお届けしたときより始まり、甲指定の回収業者に手渡したときにレンタル期間は終了いたします。
3. レンタル期間の延長は、レンタル終了日前にお客様から甲へお申し出があり、甲が承諾したときに限り延長できます。レンタル期間が延長した場合は規定の延長料金をいただきます。ただし、甲の承諾のない延長については一切お受けすることができません。
4. レンタル期間の基準となる日数は、お客様の申し込まれた商品のお受取日から、翌営 業日の営業時間内までを1泊2日の基本料金とします。ただし、翌営業日が甲の休業 日の場合は翌日となります。
5. 商品料金、配達料金、消費税などの支払方法はお申し込み通りとします。
6. 商品はお客様のお手元に届き次第、ご点検をお願いいたします。お受け取りになった日にお客様からご連絡がない場合、その商品は正常なものと判断させていただきます。
7. お客様が商品を使用、設置、保管などによって生じた事故の被害、または第三者に与えた損害については、甲は一切の責任を負いません。
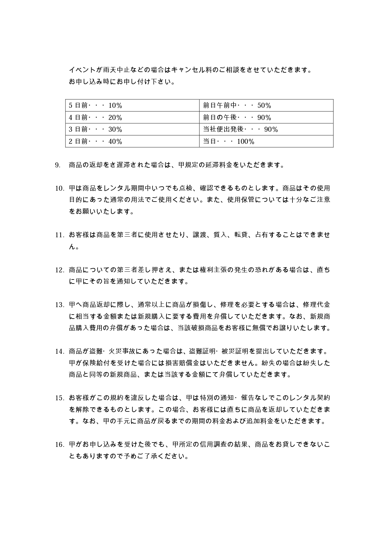
8. 商品のお引渡予定日より起算して5日前より、甲規定のキャンセル料をいただきます。
イベントが雨天中止などの場合はキャンセル料のご相談をさせていただきます。
お申し込み時にお申し付けください。
5 日前・・・10%
4 日前・・・20%
3 日前・・・30%
2 日前・・・40%
前日午前中・・・50%
前日の午後・・・90%
当社便出発後・・・90%
当日・・・100%
9. 商品の返却をさ遅滞された場合は、甲規定の延滞料金をいただきます。
10. 甲は商品をレンタル期間中いつでも点検、確認できるものとします。商品はその使用目的にあった通常の用法でご使用ください。また、使用保管については十分なご注意をお願いいたします。
11. お客様は商品を第三者に使用させたり、譲渡、質入、転貸、占有することはできません。
12. 商品についての第三者差し押さえ、または権利主張の発生の恐れがある場合は、直ちに甲にその旨を通知していただきます。
13. 甲へ商品返却に際し、通常以上に商品が損傷し、修理を必要とする場合は、修理代金に相当する金額または新規購入に要する費用を弁償していただきます。なお、新規商品購入費用の弁償があった場合は、当該破損商品をお客様に無償でお譲りいたします。
14. 商品が盗難・火災事故にあった場合は、盗難証明・被災証明を提出していただきます。
甲が保険給付を受けた場合には損害賠償金はいただきません。紛失の場合は紛失した商品と同等の新規商品、または当該する金額にて弁償していただきます。
15. お客様がこの規約を違反した場合は、甲は特別の通知・催告なしでこのレンタル契約
を解除できるものとします。この場合、お客様には直ちに商品を返却していただきます。なお、甲の手元に商品が戻るまでの期間の料金および追加料金をいただきます。
16. 甲がお申し込みを受けた後でも、甲所定の信用調査の結果、商品をお貸しできないこともありますので予めご了承ください。
レンタル利用者(以下「お客様」)が、甲が所有するレンタル用品(以下「商品」という)をご利用いただきます際は、次のことをお約束させていただきます。
レンタル規約
1. お客様が、レンタル規約をご承諾の上、レンタル利用の申し込みを行うものとし、申し込みを甲が確認・了承したときに、お客様と甲の間にレンタル契約が成立します。
2. レンタルの期間は、商品を店頭においてお客様にお渡ししたときから始まり、同様に店頭へご返却いただいたときに終了するものとします。ただし、商品を配達する場合は、お客様にお届けしたときより始まり、甲指定の回収業者に手渡したときにレンタル期間は終了いたします。
3. レンタル期間の延長は、レンタル終了日前にお客様から甲へお申し出があり、甲が承諾したときに限り延長できます。レンタル期間が延長した場合は規定の延長料金をいただきます。ただし、甲の承諾のない延長については一切お受けすることができません。
4. レンタル期間の基準となる日数は、お客様の申し込まれた商品のお受取日から、翌営 業日の営業時間内までを1泊2日の基本料金とします。ただし、翌営業日が甲の休業 日の場合は翌日となります。
5. 商品料金、配達料金、消費税などの支払方法はお申し込み通りとします。
6. 商品はお客様のお手元に届き次第、ご点検をお願いいたします。お受け取りになった日にお客様からご連絡がない場合、その商品は正常なものと判断させていただきます。
7. お客様が商品を使用、設置、保管などによって生じた事故の被害、または第三者に与えた損害については、甲は一切の責任を負いません。
8. 商品のお引渡予定日より起算して5日前より、甲規定のキャンセル料をいただきます。
イベントが雨天中止などの場合はキャンセル料のご相談をさせていただきます。
お申し込み時にお申し付けください。
5 日前・・・10%
4 日前・・・20%
3 日前・・・30%
2 日前・・・40%
前日午前中・・・50%
前日の午後・・・90%
当社便出発後・・・90%
当日・・・100%
9. 商品の返却をさ遅滞された場合は、甲規定の延滞料金をいただきます。
10. 甲は商品をレンタル期間中いつでも点検、確認できるものとします。商品はその使用目的にあった通常の用法でご使用ください。また、使用保管については十分なご注意をお願いいたします。
11. お客様は商品を第三者に使用させたり、譲渡、質入、転貸、占有することはできません。
12. 商品についての第三者差し押さえ、または権利主張の発生の恐れがある場合は、直ちに甲にその旨を通知していただきます。
13. 甲へ商品返却に際し、通常以上に商品が損傷し、修理を必要とする場合は、修理代金に相当する金額または新規購入に要する費用を弁償していただきます。なお、新規商品購入費用の弁償があった場合は、当該破損商品をお客様に無償でお譲りいたします。
14. 商品が盗難・火災事故にあった場合は、盗難証明・被災証明を提出していただきます。
甲が保険給付を受けた場合には損害賠償金はいただきません。紛失の場合は紛失した商品と同等の新規商品、または当該する金額にて弁償していただきます。
15. お客様がこの規約を違反した場合は、甲は特別の通知・催告なしでこのレンタル契約
を解除できるものとします。この場合、お客様には直ちに商品を返却していただきます。なお、甲の手元に商品が戻るまでの期間の料金および追加料金をいただきます。
16. 甲がお申し込みを受けた後でも、甲所定の信用調査の結果、商品をお貸しできないこともありますので予めご了承ください。



オードブル・盛り合わせ
アラカルト
サンドウィッチ
寿司・活造り(舟盛・皿盛)
鍋
BBQ
フルーツ・ケーキ
ドリンク

のぼり・幕・旗
ステージ
アーチ
看板・案内板
冷暖房器
会場装飾・演出
ウエディング用品
食器
調理機・調理用具
映像・音響・照明
スポーツ用品
記念品
調味料・食材・飲料
燃料
司会者・コンパニオン

0120-40-8885